How to Get SEO Tickets Implemented - A Checklist
It’s not always easy to get SEO tickets implemented – we know this. But by running through this handy checklist, you might just give yourself the best chance to!
Checklist of Actions to Consider
Here’s a handy checklist of things to consider that help to give the right stakeholders the right information. You’ll rarely need to do absolutely all of these for each one, and it may depend on who you are talking to, for example, a developer may care more about how to implement a ticket, a CEO may care more about ROI, but you can decide which are needed.
- Have you aligned your tickets to business goals?
- Prioritise tickets
- Group similar tickets into projects
- Reduce the number of tickets to 3-4 per project
- Tackle 1 project at a time
- Score each ticket using the ICE framework (Impact, Confidence, Effort)

- Provide an opportunity analysis based on the implementation of your tickets
- Forecast expected results over the next 12 months based on implementation
- Give the monetary Return On Investment from your tickets

- Explain the positive impact on other channels from your tickets
- Show the improved impact on the customer your tickets will have
- Compare to competitors that have a similar setup
- Present the data as what is being lost, rather than just an opportunity to gain
- Bring examples of the ideal setup
- Example of a site with the ideal setup on the same CMS
- Show how to implement if possible (plugins/apps/HTML changes to make)
- Give case studies
- Show data from previous implementations of benefit
Questions to Ask Yourself
What are the goals of the business? How do your SEO tickets align with these?
Who are you presenting to & what are their main concerns?
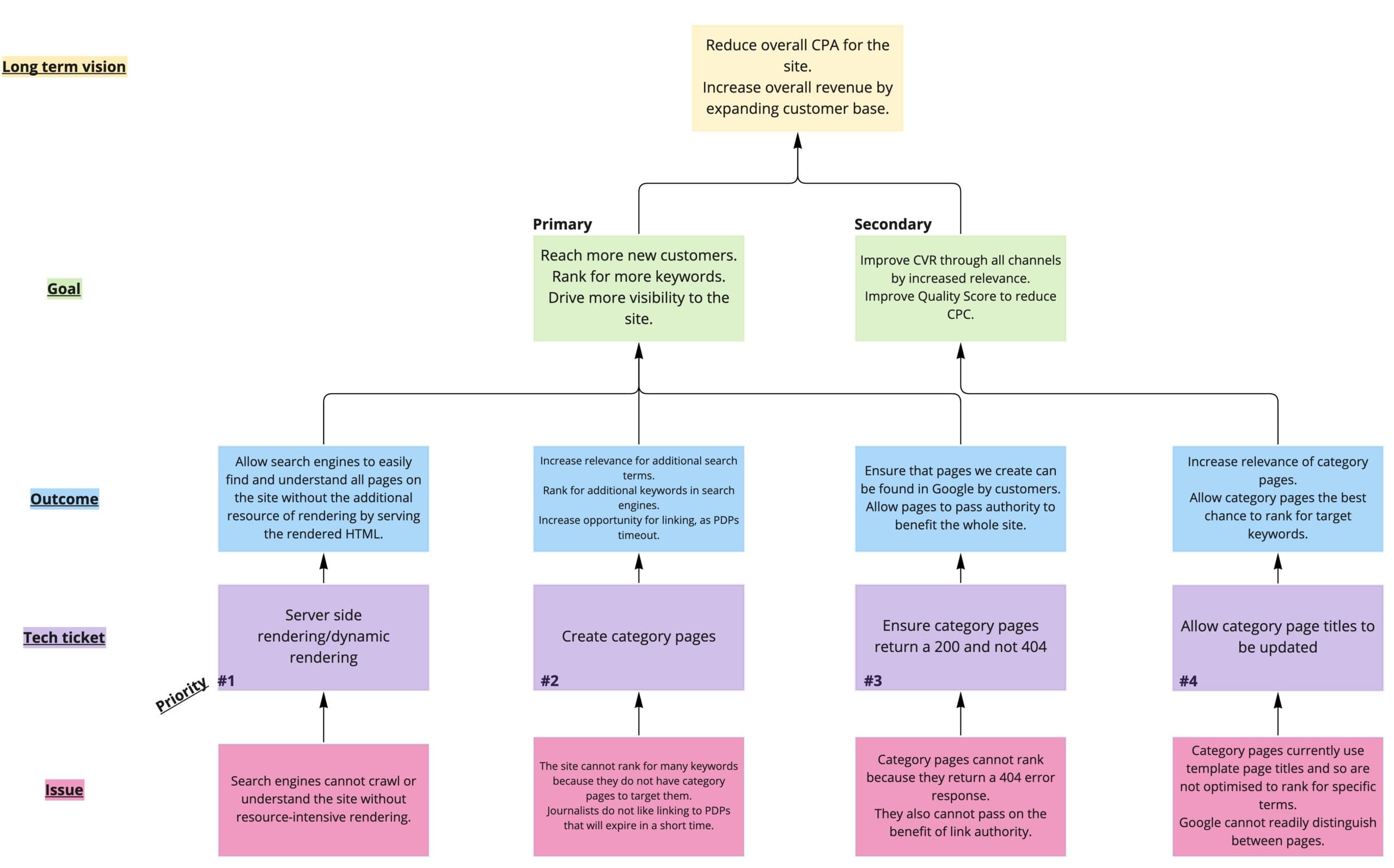
Example:
In the following example, we tie technical tickets back to business goals & long-term vision for a website. We were presenting this to the CEO of the company – who did not have time to dig into the specifics of tech issues, but would be interested in understanding how they would lead to business goals & the overall vision of the company.

Overcoming blockers
What potential blockers might the client have to implementation?
How can these be overcome or helped by you?
Still struggling? Try out these resources: